Вибропреобразователь ZET 139
- трехкомпонентный вибропреобразователь с выходом Modbus;
- мониторинг вибрационных характеристик промышленного оборудования;
- диапазоны измерений линейного ускорения: 2/4/8/10/20/40 g;
- частотный диапазон: 0,1…1000 Гц;
- встроенные корректирующие фильтры для расчёта параметров вибрации согласно ГОСТ ISO 2954-2014: ФВЧ с частотой среза 10 Гц, ФНЧ с частотой среза 1000 Гц;
- фильтрация в соответствии с рекомендациями стандарта ISO 6487:2015;
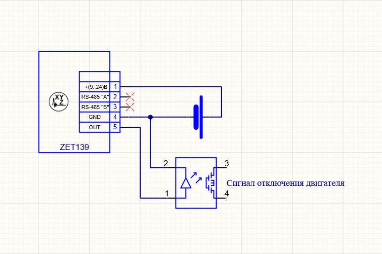
- выделенная линия (провод) по превышению уровня выбранного параметра с выдачей сигнала ALARM (сухой контакт);
- высокая помехоустойчивость;
- возможность организации выхода «сухой контакт» при превышении установленных пороговых значений температуры;
- интерфейс передачи данных RS-485 Modbus или USB 2.0;
- программная поддержка на Windows, Linux и Android.
Трехкомпонентный виброперобразователь ZET 139 поставляется с комплектом для монтажа, в состав которого входит:
- А 03-78 монтажная площадка ПМ-139,
- 4 винта М3х14 для фиксации датчика на монтажной площадке,
- 1 винт М5х10 для фиксации конструкции на месте измерений.
цена по запросу
Модификации крепежа приобретается отдельно. Для заказа доступны две модификации крепежа:
A 03-79 Площадка магнитная плоская ПМП-139
A 03-80 Площадка магнитная трубная ПМТ-139
Характеристики
трехкомпонентных вибропреобразователей ZET 139
| Метрологические характеристики | ||||||
|---|---|---|---|---|---|---|
| Измеряемый параметр | ускорение виброскорость виброперемещение температура |
|||||
| Диапазон преобразования ускорения по трем взаимно перпендикулярным осям X, Y и Z на базовой частоте 160 Гц, м/с2 ZET 139A, ZET 139G ZET 139B, ZET 139H ZET 139С, ZET 139I |
от минус 72 до 72 от минус 144 до 144 от минус 360 до 360 |
|||||
| Диапазон измерения СКЗ виброускорения по трем взаимно перпендикулярным осям X, Y и Z на базовой частоте 160 Гц, м/с2 ZET 139A, ZET 139G ZET 139B, ZET 139H ZET 139С, ZET 139I |
от 0,1 до 50 от 0,1 до 100 от 0,1 до 250 |
|||||
| Диапазон измерения СКЗ виброскорости по трем взаимно перпендикулярным осям X, Y и Z на базовой частоте 20 Гц, мм/с ZET 139A, ZET 139G ZET 139B, ZET 139H ZET 139С, ZET 139I |
от 0,1 до 40 от 0,4 до 80 от 0,1 до 200 |
|||||
| Диапазон измерения СКЗ виброперемещения по трем взаимно перпендикулярным осям X, Y и Z на базовой частоте 20 Гц, мм ZET 139A, ZET 139G ZET 139B, ZET 139H ZET 139С, ZET 139I |
от 0,003 до 1 от 0,004 до 2 от 0,003 до 5 |
|||||
| Диапазон рабочих частот, Гц при преобразовании ускорения: для всех исполнений |
от 0,1 до 1000 (оси X, Y, Z) | |||||
| Диапазон рабочих частот, Гц при измерении виброускорения: для всех исполнений |
от 10 до 1000 (оси X, Y, Z) | |||||
| Диапазон рабочих частот, Гц при измерении СКЗ виброскорости: для всех исполнений |
от 10 до 1000 (оси X, Y, Z) | |||||
| Диапазон рабочих частот, Гц при измерении СКЗ виброперемещения: для всех исполнений |
от 10 до 200 (оси X, Y, Z) | |||||
| Доверительные границы основной относительной погрешности при доверительной вероятности 0,95 для модификации ZET 139 исполнений ZET 139A, ZET 139B, ZET 139C, %: преобразования ускорения измерений виброускорения измерений виброскорости измеренийвиброперемещения |
± 4 ± 4 ± 4 ± 10 |
|||||
| Доверительные границы основной относительной погрешности при доверительной вероятности 0,95 для модификации ZET 139 исполнений ZET 139G, ZET 139H, ZET 139I, %: преобразования ускорения измерений виброускорения измерений виброскорости измерений виброперемещения |
± 6 ± 6 ± 6 ± 10 |
|||||
| Фильтры | в соответствии с ISO 6487:2015 CFC 60, CFC 180, CFC 600, CFC 1000 | |||||
| Фильтр для расчета параметров вибрации согласно ГОСТ ISO 2954-2014 | 10…1000 Гц | |||||
| Выдаваемые значения | ||||||
| Мгновенные по одной оси (X, Y, Z) | Ускорение в частотном диапазоне DC…1200 Гц или после фильтров | |||||
| Параметры по всем осям | Линейное ускорение СКЗ виброускорения СКЗ виброскорости СКЗ виброперемещения Размах виброускорения Размах виброперемещения Размах виброскорости Пик-фактор виброускорения Пик-фактор виброскорости Пик-фактор виброперемещения Куртозис Пиковое значение ускорения, скорости и перемещния Модуль вектора виброускорения Модуль вектора виброскорости Модуль вектора виброперемещения Фаза пикового вектора виброскорости Температура |
|||||
| Технические характеристики | ||||||
| Частота передачи мгновенных значений ускорения | 4 кГц по каждой оси | |||||
| Частота обновления данных в режиме рачета параметров | 1 Гц при времени усреднения 1 с 10 Гц при времени усредения 0,1 с |
|||||
| Тип датчика | встроенный MEMS акселерометр | |||||
| Интерфейс передачи данных | RS-485 Modbus или USB 2.0 | |||||
| Скорость обмена | 4800, 9600, 14400, 19200, 38400, 57600, 115200, 230400 бит/с | |||||
| Контроль четности | 0 — нет контроля; 1 — есть контроль (нечетность, ODD) | |||||
| Протокол обмена | Modbus RTU | |||||
| Эксплуатационные характеристики | ||||||
| Питание устройства | от 9 до 24 В | |||||
| Мощность потребления | 0,5 Вт | |||||
| Защита от переполюсовки | есть | |||||
| Степень защиты | IP67 | |||||
| Материал корпуса | нержавеющая сталь | |||||
| Габаритные размеры | 28×28×18 мм | |||||
| Масса | 90 г | |||||
| Температурный диапазон эксплуатации | от -40 до +80 °С | |||||

Назначение
трехкомпонентных вибропреобразователей ZET 139
Трехкомпонентный вибропреобразователь ZET 139 предназначен для непрерывного контроля состояния промышленного оборудования и выявления преждевременных неисправностей, таких как ранний выход из строя подшипника, дисбаланс, несоосность и т. д.
Трехкомпонентный вибропреобразователь ZET 139 имеет маркировку осей на корпусе датчика. Рекомендуется устанавливать датчик на месте измерения таким образом, чтобы:
- ось X или Y располагались на одной линии с валом двигателя или в осевом направлении;
- ось Z имела перпендикулярное направление оси двигателя.
Для достижения наилучших результатов датчик рекомендуется устанавливать как можно ближе к подшипнику двигателя. Если это невозможно, установите датчик на поверхность, которая находится в жесткой связи с вибрационными характеристиками двигателя.
Датчики устанавливаются непосредственно на объекте мониторинга и объединяются в измерительные линии. Компактное исполнение ZET 139 позволяет осуществлять контроль вибрации оборудования в наиболее труднодоступных точках.
Трехкомпонентный вибропреобразователь ZET 139 может подключаться к портативным устройствам — смартфону или планшету, благодаря специальному приложению анализа вибрации для мобильных устройств на операционной системе Android




























